0341-4359599 (IGD)
0341-480047 (Customer Service)
0811 318 9292 (Layanan Informasi & Pengaduan)
Toggle navigation
PT. PUTRANING HUSADA
Tentang PT
Tentang
Profil
Visi dan Misi
Hak dan Kewajiban Pasien
Pencapaian Indikator Mutu RS
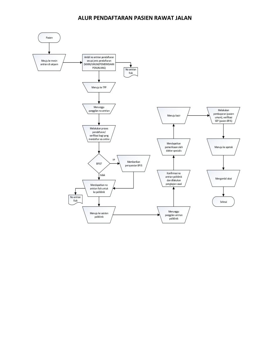
Alur Pasien Rawat Jalan
Fasilitas
Fasilitas Utama
Fasilitas Rawat Inap
Pelayanan Medis
Kegiatan Kami
Buletin
Berita
Dokumentasi
Kontak
Home
Alur Pasien Rawat Jalan
Alur Pasien Rawat Jalan